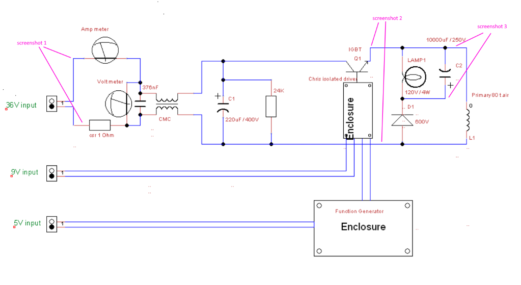
My present replication of this basic circuit looks like this:

With this as diagram:

Some data on the used circuit:
L1 primary air core 80 turns: 726uH
L2 secondary 2x 144 turns ferrite cores separated by 1.5mm gap: 4mH (this L2 is not yet in use in the present basic circuit!!).
When inserting L2 into L1 in the next step, the L1 inductance raises to 850uH.
When shorting this inserted L2, the L1 induction drops to 710uH.
But again, this L2 is now not in use!
FG running 1.4KHz @ 9% duty cycle (adjust to get ~120V across Lamp1)
Lamp1 120V / 4W
Initial power measurements shows for:
input power: 4.57W, see screenshot 1 (yellow: voltage, blue: current through csr and red calculated power)
IGBT power: 4.63W, see screenshot 2 (yellow: voltage, green: current and red calculated power)
Lamp1 power: 4.66W, see screenshot 3 (yellow / blue voltage (differential) , green: current through lamp1 and red calculated power)



As can be seen in the screenshots, the measured signals get more and more erratic and accurate power measurements gets harder to make.
I had to use the differential probing technique and advanced math function to measure the Lamp1 power due to its floating state.
It also shows that in this basic setup, almost all input power is being consumed by the Lamp1
Next step i guess would be to insert L2 into L1 and attach a load to L2 to see if this load (lamp2) can be lit for free (so without any influence on the input power and Lamp1 power).
Side note 1: AboveUnity.com is often offline for some periods, so you might get some time outs.
Side note 2: the input DDM's (and PS meters) show lightly less current (thus power when calculated) as compared to the scope probaly due to the current AC component in the signal.
Regards Itsu