PopularFX
Home Help Search Login Register
Welcome,Guest. Please login or register.
2026-02-03, 02:51:23
News: A feature is available which provides a place all members can chat, either publicly or privately.
There is also a "Shout" feature on each page. Only available to members.

Pages: 1 2 3 4 [5]
Author Topic: A Melnichenko effect replication  (Read 29627 times)

Group: Moderator
Hero Member
*****

Posts: 4704
On AboveUnity.com, member Jagau showed here:  https://www.aboveunity.com/thread/melnichenko-s-effect/?order=all#comment-a8c6092b-8baa-44cf-883f-af0100e188c8   
an alternative way to arrive at the input power for this kind of circuit (Flyback converter in DCM mode) by pointing to this video https://www.youtube.com/watch?v=zunuqbap4Yk

In there is explained how to calculate the input power Pin and output power Po of such a circuit, but for now we are interested in Pin only.

My interpretation of this video is that at 1 min 22 into this video it is shown that Pin = Vi x <Ii>   for which <Ii> is Iinput average, our Iave.

Vi is the power source, in the video a battery, but in our case a 36V PS which is dropped to 33V after the IGBT.

In this video is, up to 6 min 23, explained that Iave can be calculated via   D² x Vi x T / 2Lm   where:

D = duty cycle
Vi = power source
T = period time
Lm = inductance coil

Using the data from my above measurements, we get:

Vi = 33V
D = 0.0937
T = 0.000667
Lm = 0.000945

Solving this into Iave we get:

Iave = 0.0937² x 33 x 0.000667 / 2 x 0.000945    =   0.102A

So Pin = 33 x 0.102 = 3.37W, which is close to my earlier calculated input power of 3.6W.

Comments?

Regards Itsu
   
Group: Tech Wizard
Hero Member
*****

Posts: 1316
Hi Itsu,

Your interpretation from "the Flyback converter in DCM mode" video (you referred to above) on the Vi (input DC voltage) and on the <Ii> average input current is correct. Using the 33 V for the resulting supply voltage your scope measures across the coil and the calculated average input current of 0.102 A,  your input power is indeed 3.37 W.
 
So this is a correct method for calculating the input power of a flyback converter operated in discontinuous conduction mode in which the Melnichenko circuit under investigation is said to be working.   

In the post at the aboveunity forum you referred to above, one of your scopeshots is included which shows both the input current and the flyback current.  You took that scopeshot when the current probe was placed to the right side of the diode and the coil junction.  You inluded it in your Reply #95 here https://www.overunityresearch.com/index.php?topic=4312.msg100330#msg100330  I mean the 2nd schematic and the 2nd scopeshot.  When we deal with input power calculation, it is not correct to refer to a scopeshot which shows the input current and the flyback current together.  Your 3rd schematic in Reply #95 shows the current probe position for the input current and 3rd scopeshot shows the actual input current which is to be considered for input power evaluation.

Thanks for your kind efforts in testing and reporting your measurement results. 

Gyula
« Last Edit: 2022-09-02, 16:25:02 by gyula »
   

Group: Moderator
Hero Member
*****

Posts: 4704
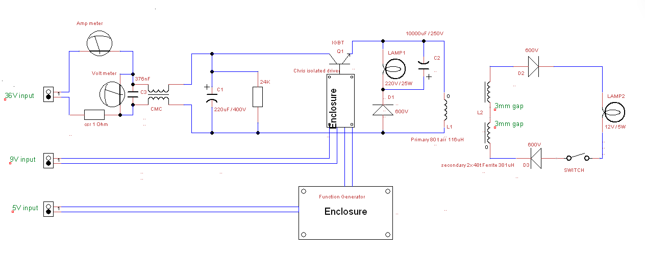
As mentioned here:  https://www.overunityresearch.com/index.php?topic=4312.msg100114#msg100114  i had build yet another coil combination suggested by Jagau consisting of an air coil L1 joined at each side with 2 ferrite T-cored coils put in series aiding.


The data of that setup i repeat here:

L1 80 turns (5x16) 0.8 mm diameter magnet wire, L2 48 turns each (3x16) 0.8 mm diameter magnet wire.
 
L1 (air) measures 116uH with both T-cores inserted in the L2's and resp. 108uH and 104uH when removing the L2 cores.
L1 measures resp. 107 and 100uH when shorting L2's.
 
L2's measure 176uH each and 381uH when in series aiding and 322uH when in series bucking.
 
So we have a low coupling factor K of resp. 0.28 and 0.37.

I use the below diagram, so we have still the 36V input, and the FG is still set to 1500Hz @ 10% Duty cycle:





I use for Lamp1 load a 220V / 25W incandescent bulb and for Lamp2 load the 12V / 5W incandescent bulb, see picture:



Both lamps are fairly brightly on.

I made my usual input power measurements right after the PS and for the output power measurement i measured the power in both lamps and added them together.

Input power shows 36V @ 790mA on the PS while a separate DMM in A mode shows 790mA also.
The screenshot of the scope input power measurements show 27.6W calculated via the math function (instantaneous voltage x current averaged):



The power through Lamp1 load is measured by a Fluke 179 DMM across it (smoothed by the big C2 cap) for the voltage measuring 189.6V and the current probe in the lamp1 lead measuring 114mA average
calculating to be 21.6W, see screenshot 2:




The power through Lamp2 load is measured via the scope and calculated to be 2.25W, see screenshot 3:




So the lamp loads consume 21.6 + 2.25 = 23.8W while the input was 27.6W, so we have an efficiency of 86%.

Let's see if we can tweak this somewhat.

Itsu
   

Group: Moderator
Hero Member
*****

Posts: 4704

For the ones of us that still are in denial of the truth, here I calculate the input power as advised by Jagau here:

https://www.aboveunity.com/thread/melnichenko-s-effect/?order=all#comment-a8c6092b-8baa-44cf-883f-af0100e188c8

Pin = Vi x <Ii>  where Vi is the supply voltage and <Ii> is the average input current being calculated by D² x Vi x T / 2Lm   where:

D = duty cycle
Vi = power source
T = period time
Lm = inductance coil


Using again my data, I get:

Vi = 33V
D = 0.0937
T = 0.000667
Lm = 0.000116

Solving this into Iave we get:

Iave = 0.0937² x 33 x 0.000667 / 2 x 0.000116    =  0.833A

So Pin = 33 x 0.833 = 27.5W, which is close to my earlier calculated input power of 27.6W.

Itsu
   
Group: Tech Wizard
Hero Member
*****

Posts: 1316
Hi Itsu,

You have made very good tests and posts.  And you use the formula accepted by Jagau and by Chris too and your calculations confirm your recent measurements on the new L1 - L2 coil set.

Now the funny situation is that Chris wrote in his post here  https://aboveunity.com/thread/melnichenko-s-effect/?order=all#comment-69b1e1ae-2ee7-4b27-a02f-af050155c7f5 the following:

 "Itsu is basing his experiment around the PBE, or Power Balance Equation: PIn = POut  which does not hold when Power is Generated!  Excess Charge is separated and Accelerated!"

Chris "forgets" that in the video  https://www.youtube.com/watch?v=zunuqbap4Yk  (from which Jagau took the formula you have also used) the first step to arrive at the formula started with
 PIn = POut  i.e. with power balance.
  Go figure.    C.C
 
And of course, Chris criticizes your measurements too in his above referred post and this is not the first case. When you started this thread in July, and you showed your scopeshots and detailed measurement results in Reply #6 here:  https://www.overunityresearch.com/index.php?topic=4312.msg99546#msg99546 ,  then Chris made this post here:

https://aboveunity.com/thread/melnichenko-s-effect/?order=all#comment-97eb4b3d-522d-4551-9bd5-aece00395f36  you surely remember. 

He objected your scope power measurement result (its Math function to multiply two channels) because the two scope channels were set to show RMS values for the voltage and current. So he objected this in spite of the fact that the Math channel was set to show the Mean power value of the two multiplied waveforms, that is what always counts.   And you had to prove with different channel settings https://www.overunityresearch.com/index.php?topic=4312.msg99598#msg99598 that the Math function considers only the value of the power which is set in the Math function menu, and it was set to Mean by you in all measurements here.

And Chris also criticized the shape of the waveforms your scopeshots showed on his Melnichenko circuit.  He referred to Jagau's scopeshot Jagau demonstrated back in February here:
https://aboveunity.com/thread/melnichenko-s-effect/?order=all#comment-5e3dbc41-9773-48e0-88a0-ae3f011c4617 

Jagau clearly described that in his setup back then he used a two transistor oscillator run from 3 VDC to evaluate initial circuit behaviour and his scopeshots were taken at the base of oscillator transistor Q2 etc, etc. His scopeshots were ok for an oscillator circuit running at around 55.7 kHz his coil inductance and stray capacitances dictated.
The waveforms of an oscillator circuit can differ very much from that of a switched coil circuit so indeed Chris compared apples and oranges (while he wrote this same to you).  Go figure.   C.C   :D 

Anyway, thanks for sharing your results.

Gyula
   
Group: Elite Experimentalist
Hero Member
*****

Posts: 591
Itsu, this is what can be interpreted as being disrespectful by some but the many here thank you for asking the question and doing the work.

Un fortunately there is a lot of this in this quest but ignoring facts and not clarifying, other than to say"he has not seen the light " is about as unhelpful as one can be .

This begs the question WHY does this phenomenon occur so much as it is actually standing squarely in the way of good sharing and research.

Are we all dreamers ?  I dont think so . 

Edit I just read the thread again and if the negative current is in fact confusing our attention wrongly then let us be educated ...by a self runner .

And here is the real kicker ....I hope that I am completely wrong and the video showing the Jagu self runner is not just a youtube hit grabber .

« Last Edit: 2022-09-05, 03:33:24 by 3D Magnetics »
   

Group: Moderator
Hero Member
*****

Posts: 4704

Gyula,

thanks for "putting the finger on the sore spots".

It's well known that snippets of my posts (and others) are being pulled to highlight what can be used there, and other snipped or complete posts are carefully being avoided.
It's going on for light years already.

I try not to pay much attention to what is written there, only what Jagau and the other replicators there are saying.

Instead of the endless repetition of the mantra's about negative power and certain triangle shaped signals backed up by so-called enlightening video's and lectures I rather would like to see (and hope for) "homemade" circuits with clear diagrams showing the used components and probe points and explained screenshots of the signals.

Then we can compare notes and see where i or others go wrong if not reaching the cop > 1 goal.



3D,

thanks for your words, yes, I hope for some more helpful responses too, as what now is being replied is an endless repetition of useless words with which I cannot do anything practical.

Showing a self runner would be the optimal "convincer", it would turn me into a believer but only IF I am able to replicate that in good cooperation with the builder.

Itsu
 
   
Group: Professor
Hero Member
*****

Posts: 2457
@Gyuala @Itsu

I haven't followed this thread much but what you say, Gyula, about Chris' critique of Itsu's work caught my attention. I think you are 100% right, Chris is wrong.

Chris also says "RMS is Specifically designed for AC, Alternating Current Only! It can NOT be used for DC, Direct Current, at all.". This is ridiculous, an RMS value applies to any form of current, including DC. This guy, besides being vindictive, is not competent to the level of the lessons he claims to give and the people he criticizes, which raises questions about his own measurements.

It saddens me to see your work and your person, Itsu, the object of unfounded criticism. I have always seen you take great care with your measurements, and with method. I can only encourage you to continue ignoring Chris' useless opinion.


---------------------------
"Open your mind, but not like a trash bin"
   

Group: Moderator
Hero Member
*****

Posts: 4704

F6FLT, thanks a lot, your words are much appreciated.

I will continue to concentrate on what the other replicators of the Melnichenko effect on AU.com have to say.

Regards Itsu
   
Sr. Member
****

Posts: 293
Itsu - I see you are using a single strand wire for your coils. Have you tried using Litz wire for the L2 coil? I'm assuming that L2 is the coil you are using to harvest the collapsing magnetic field.

These words purported to be from Steven Marks resonated with me:

Quote
Let us say that you have a magnetic field perhaps it is only a small permanent magnet. Now, you have a single copper wire twelve inches long. If you move the magnet across the surface of the wire from left to right at a certain speed you create an electron flow which is DC and it has a power potential based on how strong the field is and how fast the magnet if moved. So, if you increase the size of the magnet or the speed it moves you create a larger flow of electrons, larger as in higher voltage or more currant.

Everyone tells us that the earth's magnetic field is measured as being too insignificant to generate any useable power, that is not so.

Let me give you something to think about...  If you had a short wire and you moved a magnet across it you would always have limited potential because the length of wire was so short. OK now what if we increase the length of the wire to many miles in length even with a very weak magnetic field moving across the wire you still have a much greater potential flow of power available.  If we put it into a perspective of power per inch it may be easier to understand.

If you have a small magnetic field moving across a wire twelve inches long it can generate an electron flow equal to lets say one millivolt per inch. If you move the magnet twelve inches at the same speed you get 12 millivolts as you transgress the twelve inches of wire. Understand that I am trying to convey a principal that you can understand for use in the future.

So, you have a wire twelve inches long and you can make 12 millivolts moving a magnet across it. If you have a wire 1000 feet long and you move the same small magnetic field across the length of it you can create much more voltage potential perhaps 12,000 millivolts lets say.

So, you have managed to generate a significant amount of electric power with a weak magnetic force.

OK, how does this help us? where am I going with this?

Suppose you have 1,000 pieces of wire twelve inches long and you run the same weak magnetic field over them all at the same time..... you get the same flow of electrons.

If the wires are run in series then you will get the 12,000 millivolts etc. If you connect the wires in parallel you will get higher current but lower voltage.  However, the power potential is the same whether you run the wires in series or parallel.

Have you also thought about using a more permeable magnetic core to concentrate the magnetic field in L2?

MaterialRelative permeability
Air1
Ferrite10 to 2,300
Iron5,000
Metglas1,000,000
   

Group: Moderator
Hero Member
*****

Posts: 4704

Hi lfarrand,

yes, if you look back into this thread, you will see that i used magnet wire (thick and thin), stranded wire but also litz wire.
I also used several cores for L2, like several ferrites, but also iron.

None of them showed any abnormal behavior and efficiency was around 0.8 to 0.9.

Regards Itsu 
   
Newbie
*

Posts: 1606
Itsu and others, have you come across the tuning fork idea where you have a core toroid but instead of the magnetic
flux perpetually running around in one direction it has a slit tuned to a resonant frequency that's in tune with sound
vibration like a tuning fork and then place your winding around it and tune it to the same frequency or harmonic.

Try that idea you might get some where.

Sil
   
Pages: 1 2 3 4 [5]
« previous next »


 

Home Help Search Login Register
Theme © PopularFX | Based on PFX Ideas! | Scripts from iScript4u 2026-02-03, 02:51:23