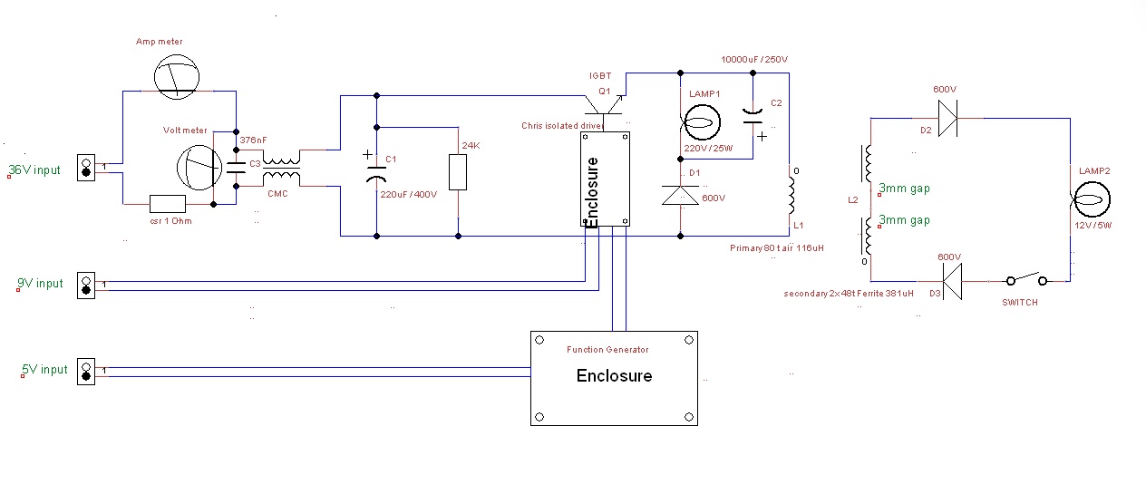
As mentioned here:
https://www.overunityresearch.com/index.php?topic=4312.msg100114#msg100114 i had build yet another coil combination suggested by Jagau consisting of an air coil L1 joined at each side with 2 ferrite T-cored coils put in series aiding.
The data of that setup i repeat here:
L1 80 turns (5x16) 0.8 mm diameter magnet wire, L2 48 turns each (3x16) 0.8 mm diameter magnet wire.
L1 (air) measures 116uH with both T-cores inserted in the L2's and resp. 108uH and 104uH when removing the L2 cores.
L1 measures resp. 107 and 100uH when shorting L2's.
L2's measure 176uH each and 381uH when in series aiding and 322uH when in series bucking.
So we have a low coupling factor K of resp. 0.28 and 0.37.
I use the below diagram, so we have still the 36V input, and the FG is still set to 1500Hz @ 10% Duty cycle:

I use for Lamp1 load a 220V / 25W incandescent bulb and for Lamp2 load the 12V / 5W incandescent bulb, see picture:

Both lamps are fairly brightly on.
I made my usual input power measurements right after the PS and for the output power measurement i measured the power in both lamps and added them together.
Input power shows 36V @ 790mA on the PS while a separate DMM in A mode shows 790mA also.
The screenshot of the scope input power measurements show 27.6W calculated via the math function (instantaneous voltage x current averaged):

The power through Lamp1 load is measured by a Fluke 179 DMM across it (smoothed by the big C2 cap) for the voltage measuring 189.6V and the current probe in the lamp1 lead measuring 114mA average
calculating to be 21.6W, see screenshot 2:

The power through Lamp2 load is measured via the scope and calculated to be 2.25W, see screenshot 3:

So the lamp loads consume 21.6 + 2.25 = 23.8W while the input was 27.6W, so we have an efficiency of 86%.
Let's see if we can tweak this somewhat.
Itsu