PopularFX
Home Help Search Login Register
Welcome,Guest. Please login or register.
2025-12-18, 15:38:49
News: Check out the Benches; a place for people to moderate their own thread and document their builds and data.
If you would like your own Bench, please PM an Admin.
Most Benches are visible only to members.

Pages: [1] 2 3 4 5
Author Topic: A Melnichenko effect replication  (Read 26701 times)

Group: Moderator
Hero Member
*****

Posts: 4684
I still am following member "Jagau" on "AboveUnity.com" forum doing a replication of the "Melnichenko Effect".

Jagau his thread can be found here:  https://www.aboveunity.com/thread/melnichenko-s-effect/
There is now also another replicator, Brian trying the replicate the effect here: https://www.aboveunity.com/thread/brian-s-melnichenko-s-effect-replication/

This thread of mine will try to follow the replicators in what they do and trying to replicate the effect myself.

Melnichenko his website can be found here: https://vk.com/id285085326 (use Chrome to auto translate) and his youtube channel here:
https://www.youtube.com/channel/UCEtqI2EhN32Mvq7Wp5G9Vpg/videos

This youtube channel shows many different circuits, but presently Jagau is referring to this video for his replication: https://youtu.be/f6baJ0tqBew

The "effect" suppose to be, as i understand it, that due to the coils setup (big primary air coil and smaller inside secondary ferrite coil) there is no influence from this secondary coil on the primary coil and thus the energy for the load of L2 is free.

Perhaps some Russian speaking member is able to confirm this effect as mentioned in the video by Melnichenko.


Jagau has started with a basic modified circuit without L2 and its load as can be seen here:


   

Group: Moderator
Hero Member
*****

Posts: 4684
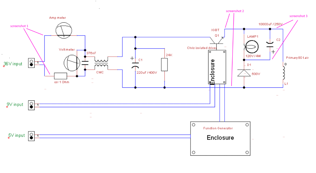
My present replication of this basic circuit looks like this:





With this as diagram:




Some data on the used circuit:

L1 primary air core 80 turns: 726uH
L2 secondary 2x 144 turns ferrite cores separated by 1.5mm gap: 4mH    (this L2 is not yet in use in the present basic circuit!!).

When inserting L2 into L1 in the next step, the L1 inductance raises to 850uH.
When shorting this inserted L2, the L1 induction drops to 710uH.
But again, this L2 is now not in use!

FG running 1.4KHz @ 9% duty cycle (adjust to get ~120V across Lamp1)
Lamp1 120V / 4W

Initial power measurements shows for:

input power:   4.57W, see screenshot 1    (yellow: voltage, blue: current through csr and red calculated power)
IGBT power:   4.63W, see screenshot 2    (yellow: voltage, green: current and red calculated power)
Lamp1 power: 4.66W, see screenshot 3    (yellow / blue voltage (differential) , green: current through lamp1 and red calculated power)







As can be seen in the screenshots, the measured signals get more and more erratic and accurate power measurements gets harder to make.
I had to use the differential probing technique and advanced math function to measure the Lamp1 power due to its floating state.

It also shows that in this basic setup, almost all input power is being consumed by the Lamp1

Next step i guess would be to insert L2 into L1 and attach a load to L2 to see if this load (lamp2) can be lit for free (so without any influence on the input power and Lamp1 power).

Side note 1: AboveUnity.com is often offline for some periods, so you might get some time outs.
Side note 2: the input DDM's (and PS meters) show lightly less current (thus power when calculated) as compared to the scope probaly due to the current AC component in the signal.


Regards Itsu
« Last Edit: 2022-07-08, 09:25:11 by Itsu »
   

Group: Moderator
Hero Member
*****

Posts: 4684
Just some comments, this replication has started some months (march) ago already see here: https://www.overunityresearch.com/index.php?topic=3691.msg98251#msg98251        so it is not something i recently started with.

I opened this thread now to get it into the open as to overcome any doubts it was done behind closed doors.


Also the use of rms value's on the scope screenshots does not mean the scope or i am using them for power calculations.
Its just an indication of signals seen.

The math function of the scope for calculating the power is using many instantaneous samples of the involved signals to calculate power and average (mean) them.

Itsu
« Last Edit: 2022-07-08, 11:50:23 by Itsu »
   

Group: Moderator
Hero Member
*****

Posts: 4684
I added my secondary coil L2 inside the primary coil L1.

Connected to this L2, are 2 diodes, a switch and another 120V/4W lamp (lamp2) as load, see diagram and picture:







Data on this L2 coil and the influence it has on L1 as mentioned earlier:

L2 secondary 2x 144 turns ferrite cores separated by 1.5mm gap: 4mH   
L1 primary air core 80 turns: 726uH

When inserting L2 into L1, the L1 inductance raises from 726 to 850uH.
When shorting this inserted L2, the L1 induction drops to 710uH.

So the ferrite from L2 influences the inductance of L1 (increase).
Also the lowering of the L1 inductance when shorting L2 shows there is some interaction (mutual inductance) between both coils.

This influence is also seen with power on (L2 switch still OFF), as without changing any other parameters (input voltage, FG settings etc.) we see a decrease of input power measured across the IGBT (earlier screenshot 2) from 4.6W to 4.2W, and the voltage across the lamp1 / cap dropped from 123V to 110V.
This is probably due to the increased induction of L1.

Closing the switch in L2 shows a very dim Lamp2 being on, a further decrease of the input power across the IGBT (~0.1W) and a lower voltage across Lamp1 (now 107V).

Measuring the voltage / current across / through lamp2 shows it pulls about 127mW, see screenshot.



So it seems that the power into Lamp2 load comes from the less power into Lamp1 (it shares the available power).

I will make some accurate measurements later.


Itsu
   
Group: Experimentalist
Hero Member
*****

Posts: 2220
Itsu,

The L1 to L2 coupling in your above post is K=.406 using k=(1-Lpss/Lp)^1/2  .

Regards,
Pm
   

Group: Moderator
Hero Member
*****

Posts: 4684

Hi PM,

thanks, so this can be considered as a "loose coupling" i guess.

Itsu
   

Group: Moderator
Hero Member
*****

Posts: 4684
Doing some more accurate measurements on this new setup which includes L2 and its load see above post #2

Due to the increased inductance of L1 because of adding L2 inside, the voltage across lamp1 (120V/4W) has dropped from 123V to 103V.
So i raised the voltage across lamp1 back to 122V by increasing the FG duty cycle from 9% to 10%.

So with L2 in the circuit, but NOT loaded (L2 switch off), we have a similar situation as we had before without L2.

Data:

input voltage 36V
FG set to 1.4KHz @ 10% duty cycle square wave.
L1 850uH
L2 4mH
Voltage across Lamp1 121.8V (lamp2 off) 
 "   "          "    Lamp1 119.4V (lamp2 on)
Lamp2 very very dimly on.


Power measurements WITHOUT L2 load (switch off):
Input power:   4.71W  see screenshot 1
IGBT power:   4.75W  see screenshot 2   
Lamp1 power: 3.93W  see screenshot 3
Lamp2 power: 0W

Power measurements WITH L2 load (switch on):
Input power:   4.71W  see again screenshot 1
IGBT power:    4.75W  see again screenshot 2   
Lamp1 power: 3.63W  see screenshot 4
Lamp2 power: 0.16W  see screenshot 5


So we see that the input power does not change when L2 load (lamp2) is activated.
But somehow even without L2 load (lamp2) activated we have a lower power into Lamp1 compared with No L2 inserted into L1, see post #1 above (extra losses into L1/L2/ferrite)?
When L2 load (lamp2) is activated, then power into lamp1 further drops (0.3W) but a part goes now to L2 load (lamp2) which consumes 0.16W.

So this present setup with L2 does not show any special effect, but there are several tuning options which can be explored.

Itsu
   

Group: Moderator
Hero Member
*****

Posts: 4684
Experimenting with L2 right now.

I have used several:

# 60 turns ferrite core: 372uH, 
# 2x 144 turns in series ferrite cores with 1.5mm gap: 4mH
# a spool of thin dual magnet wire bifilar style, many turns with a bunch of copper coated welding rods as core: 376mH

But all show a barely lighted lamp2 (120V/4W) while keeping lamp1 (also 120V/4W) running on 120V.
It shows that Lamp2 is pulling 65 to 160mW of power with these L2's

A 12V AC 3W led lamp as lamp2 does show some decent light, but we all know how deceiving using leds can be as it only consumes 279mW.

Continuing the search.......

For Chris:   https://youtu.be/iKftVD0fAts?t=312


Itsu
« Last Edit: 2022-07-11, 12:02:27 by Itsu »
   

Group: Moderator
Hero Member
*****

Posts: 4684
Zooming in on the use of the 12V AC 3W led lamp as load for L2 (using the 2x144 turn L2 now).

This picture shows the lights of both lamp1 (120V/4W incandescent, left) and lamp2 (12V AC 3W, led):




The screenshot shows the voltage across the led in yellow , the current through the led in green and the calculated power in red:





The difference between the earlier reported 279mW and the present 381mW is the different FG setting.
Its now set at 1.2KHz @ 10% duty cycle to match 120V across Lamp1.

The earlier test was done with my initial FG setting of 1.4KHz @ 9% duty cycle to be equal across different lamps.

Regards Itsu
   
Group: Tech Wizard
Hero Member
*****

Posts: 1315

...
A 12V AC 3W led lamp as lamp2 does show some decent light, but we all know how deceiving using leds can be as it only consumes 279mW.


For Chris:   https://youtu.be/iKftVD0fAts?t=312


...


Hi Itsu,

Thank you for sharing your test results with the Melnichenko setup under investigation elsewhere too.

Regarding your latest LED lamp test, it is very good you checked its real power consumption (279 mW and now 381 mW) because our eyes' light perception is responsive for the peak values hence we can easily be tricked by our eyes if we are to eyeball estimate the actual power of say a 3W LED bulb which gives a decent light or it is well lit as seen in your picture above.

I think you already did measurements on a LED lamp brightness versus input power at Stefan's forum some years ago.

I already also referred to a video at that forum in which an off the shelf 12 V AC/DC LED lamp teardown was shown, including detailed input current measurements in the function of DC input voltage, ranging from 6V to 30V.
 
What is interesting is that the 5W spec is actually 4.5W at and around 12V input and at 6V input and below there is no input current (confront this with an incandescent lamp).

Here is the video link https://www.youtube.com/watch?v=i-Roc5TLdnw and hopefully this helps experimenters not to eyeball judge the power consumption of LED bulbs by their brightness. I attached a snapshot from the end of the video on the results of input power measurements in the function of input voltage and current.

Gyula
   
Group: Ambassador
Hero Member
*****

Posts: 4719
Sorry to interrupt
I was wondering if the Temperature of bulb could also
Be used for reference ?.. member Ernie -(ION) had always championed
Temperature as good reference for experimenters to keep track of progress,
Yes incandescent bulbs were recommended
However it would be interesting if temp is linear with input on LED in question?

Please remove this post if inappropriate or ( for any reason)

Respectfully
Chet K
   

Group: Moderator
Hero Member
*****

Posts: 4684
Hi Gyula,

yes, i have characterize incandescent lamps and leds before using a black box which is painstaking procedure and only valid for the lamp / led under test.
But it reveals much.

Thanks for the link to a similar test.





Chet,

i think it would be a valid procedure to measure the heat output of a lamp, i never did that, but wonder if this also works accurate on these low wattage (4 / 3W) lamps / leds.

I might give it a try though.






For Chris,

the beauty of power measurements with a scope is that the scope does not care what kind of signal it has, DC, AC, peak, square, sinuous etc.
It just takes millions  of samples of the signals (not rms, not mean, not ...) from its buffer and multiply (in this case) those instantaneously getting millions instantaneous power values which then get averaged (mean) presenting the average power across that buffer.

So nobody is using rms value's to calculate power, those rms value's you see on the voltage and current are JUST a representation of the signals measured by the scope, it does NOT use them for calculating power.

I don't pretend to be a guru in anything, so please anyone with extended knowledge on scope power measurement techniques step forward and either confirm, deny and/or improve on my above statement.


Concerning the dimensions of L2, i did use several different L2's, see above post #7, but all shows similar output value's (65 to 160mW), so i hope Jagau can shed some light on what dimensions he uses to get cop > 1.

Regards Itsu
   
Itsu
   

Group: Moderator
Hero Member
*****

Posts: 4684
For Chris,


i made the same input measurement as in my post #1   screenshot 1    which is the input voltage (DC), current and calculated power.
Now instead of rms value's to show voltage and current i used Peak2Peak, but i could use any other indication like mean or apples if it would exist.

You see the calculated power in red (ch1 * CH2)  still shows the actual ~4W.

So the indication of the signals shown does NOT get used by the scope internal math function.

SonOfLuck is right about that, he just wants to help to get it straight.

Itsu


   

Group: Moderator
Hero Member
*****

Posts: 4684
Dear Chris,

I just did a similar screenshot of an earlier one, NOT an exact accurate measurement of the same situation as i have since the 1st screenshot changed several things like frequency, duty cycle, L2 etc.

It was just to show you that the indication of the signals (rms, mean whatever) is NOT being used by the math function which is what you asked:
Quote
If Itsu can show in Scope Math Functions where he is setting Mean or Average Values for each Channel, I will accept his answer,

So here you have it, signals in mean, still the ~4W input calculated:




I am done with this now, continue to experiment.........


Itsu
   

Group: Moderator
Hero Member
*****

Posts: 4684
I modified my black box to measure the dim 120V / 4W lamp1 using a little solar panel (put the solar panel closer) and calibrated this 120V / 4W lamp using a known variable DC voltage source.

The lamp1 when lit puts a certain amount of light on the solar panel which gets measured by a fluke DMM in mV's depending on the input on lamp1

The below Graph and data shows this relationship.

Instead of having to do elaborate measurements (differential probing, advanced math function on the scope) because this lamp1 is floating, i now can see on the DMM and the amount of mV's presented what the input wattage must be using the graph.

Also this input wattage is independent of the shape of the voltage signal of the lamp1.


   
Group: Tech Wizard
Hero Member
*****

Posts: 1315
Hi Itsu,

This is a good idea and in this low 1-2 kHz frequency range the filament of the lamp may have a low enough self inductance value not to influence the DC resistance hence modify the loading impedance.

Thanks for your kind efforts on this setup.

Gyula
   

Group: Moderator
Hero Member
*****

Posts: 4684

Thanks, the filament of these 120V / 4W night lights are straight, so not coiled which will help to keep the inductance down too.

Itsu

   

Group: Moderator
Hero Member
*****

Posts: 4684
New L2 as advised by Jagau (1.41 x L1), so 113 turns as L1 is 80 turns see picture.

L2 measures 1247uH when inside L1 and 1258uH standalone.
L1 measures  951uH when L2 inside and  726uH standalone.
L1 measures  673uH when L2 shorted. 
Coupling factor K between L1 and L2 now 0.54     using k=(1-Lpss/Lp)^1/2   or   https://www.e-magnetica.pl/calculator/magnetic_coupling_coefficient

Using the 12V AC 3W led as lamp2 load.
Using the 120V /4W incandescent lamp in the blackbox.

Input voltage still 36V, input power 4.6W (L2 load on or off) see screenshot 1

FG 1.3KHz @ 10% duty cycle
120V across lamp1 (solar gives 1055mV which equates to 3.6W see graph) when L2 load switch OFF.
When L2 load switch ON, the voltage across Lamp1 goes down to 97V (solar gives 500mV which equates to 2.6W see graph)

Lamp2  (12V AC 3W led) when ON consumes 620mW see screenshot 2


So with the new coil (1.41 x turns of L1) we again have a steady input power with or without Lamp2 of 4.6W.
Without Lamp2 ON, the lamp1 consumes 3.6W.
With lamp2 on it consumes 620mW, but lamp1 drops then to 2.6W giving a total consumption of both lamps of 3.22W.

Overall efficiency with lamp2 OFF 3.6  / 4.6 = 78%
Overall efficiency with lamp2 ON  3.22 / 4.6 = 70%

I will do the same test using now another 120V / 4 incandescent lamp as lamp2.

Itsu





   

Group: Moderator
Hero Member
*****

Posts: 4684
Now using an incandescent lamp 120V / 4W as lamp2 (barely visible when on)

New L2 see above plus additional data.

Input voltage still 36V, input power 4.6W (L2 load on or off)

FG 1.3KHz @ 10% duty cycle
120V across lamp1 (solar gives 1055mV which equates to 3.6W see graph) when L2 load switch OFF.
When L2 load switch ON, the voltage across Lamp1 goes down to 118V (solar gives 1007mV which equates to 3.53W see graph) 

Lamp2 (120V / 4W incandescent lamp) when on consumes 76mW see screenshot 1     (see screenshot 2 for a zoomed in shot).

So with the new coil (1.41 x turns of L1) we again have a steady input power with or without Lamp2 of 4.6W.
Without Lamp2 ON, the lamp1 consumes 3.6W.
With lamp2 on it consumes 76mW, but lamp1 drops then to 3.53W giving a total consumption of both lamps of 3.606W.

Overall efficiency with lamp2 OFF 3.6  / 4.6 = 78%
Overall efficiency with lamp2 ON  3.606 / 4.6 = 78.3%

I agree that the resolution of the graph in this 1000mV area is very rough, but it still gives a fair idea of what the lamp1 is doing in terms of its input wattage.
It certainly will show any special effects when available.

Itsu



   

Group: Moderator
Hero Member
*****

Posts: 4684
As there is a debate going on on AboveUnity.com concerning the use of rms versus average (mean) value's and/or the use of DDM's (true rms or not) for calculating power, the focus seems shifted off from the "Melnichenko effect" replication.

I always try to avoid using rms and/or average value's or the use of DDM's for calculating power and use the scope to do that for me using its math function to calculate many thousands instantaneous voltage and current samples (V x I) to arrive at the instantaneous power value's for the scope screen or buffer which then get averaged across that screen or buffer to get the average power.

Its the only reliable thing to do IMHO as the scope does not care if the presented signals are DC, AC, pulsed, spiky or whatever nor if its shown as rms, mean, p2p or whatever.


So while waiting for the members there to focus again on the "melnichenko effect" replication, i will try to explore the original melnichenko circuit (so not the present circuit which was slightly modified by Jagau) to see if any special effects can be noticed when using that one.

Up till now the modified melnichenko circuit did not show any special effect and the efficiency was shown to be in the max 78% range (cop = 0.78) despite using several different combinations of L1 and L2 coils, loads (lamp1 and lamp2) and measurement / calculation methods, something that other replicators also have mentioned.


Below the slightly modified circuit used up till now:







Here the original Melnichenko circuit (one of many) which was the base of the present thread on AboveUnity.com which i will explore for now:
(differences are mainly the positions of C2, D1 and Lamp.  The parts on the right of L1 (L2 circuit) was the same in both)







Regards Itsu
   

Group: Moderator
Hero Member
*****

Posts: 4684

The problem with this original melnichenko circuit is that now the BEMF pulse is not suppressed by the big C2 cap and even at only 5V input voltage we have a BEMF pulse of 177V.

No lamps are on with this input voltage so we need to increase this input voltage to make any sensible measurements, but therefor we need to suppress this BEMF pulse, like using a TVS diode (Transient-voltage-suppression diode) across the IGBT collector - emitter.

Itsu
   

Group: Moderator
Hero Member
*****

Posts: 4684
By the way, i have made a LTspice simulation of the modified Melnichenko circuit used up till now.

It uses a MOSFET instead of the IGBT (not in the lib), and resistors for the lamp loads (3.3K for the 120V/4W lamp1, 28Ohm for 12V / 5W lamp2)

It takes a long time (minutes) for C2 cap to fill up in real time, so also in the sim, so i take a long for the calculations (10 min) and/or "start saving data" after 9min 50s or so to evaluate the traces.

But this makes the sim to run forever (hours) before any useful data is presented, so overall not very useful i think.

Below screenshot is from the sim stopped after 1 Hour running with only 0.03% (2s) finished showing the last 2 seconds or so of the run with the voltage across L1 in green, current through L1 in blue and the voltage across C2 / Lamp in red.

The voltage and current traces (green and blue) show the same shape as recorded with scope on the real circuit.
The red trace voltage across C2 / lamp should increase to 120V but is now only 50V but rising.

.asc file included if someone wants to give it a try.

EDIT:  it could the L2 circuit on the right needs to be grounded too as the simulation might crash. This is not something i want, but probably needed.



Itsu
« Last Edit: 2022-07-21, 15:25:25 by Itsu »
   
Group: Experimentalist
Hero Member
*****

Posts: 2220
The problem with this original melnichenko circuit is that now the BEMF pulse is not suppressed by the big C2 cap and even at only 5V input voltage we have a BEMF pulse of 177V.

No lamps are on with this input voltage so we need to increase this input voltage to make any sensible measurements, but therefor we need to suppress this BEMF pulse, like using a TVS diode (Transient-voltage-suppression diode) across the IGBT collector - emitter.

Itsu

Itsu,

What appears to be happening when the BEMF pulse has such a large amplitude is that the secondary leads need to be reversed or D2 and D3 need to be reversed.  With a k=.4 and properly polarized secondary, the secondary pulse should be ~2.5 times the primary peak voltage or 1/.4 .

Regards,
Pm
   

Group: Moderator
Hero Member
*****

Posts: 4684

Thanks PM,

but when i do that (swapping L2 leads), see screenshot, then the pulse gets worse and besides that, the L2 pulse (blue) is now induced in the magnetization phase of L1, while we want to utilize the demagnetization part (BEMF) of the L1 coil to induce power into the L2 coil.

Kees
   
Group: Tech Wizard
Hero Member
*****

Posts: 1315

...
I always try to avoid using rms and/or average value's or the use of DDM's for calculating power and use the scope to do that for me using its math function to calculate many thousands instantaneous voltage and current samples (V x I) to arrive at the instantaneous power value's for the scope screen or buffer which then get averaged across that screen or buffer to get the average power.

Its the only reliable thing to do IMHO as the scope does not care if the presented signals are DC, AC, pulsed, spiky or whatever nor if its shown as rms, mean, p2p or whatever.

...


Hi Itsu,

This approach is the best to use but it needs to have a correct, two channel digital oscilloscope. 
There is another approach for those who have analog or other scope types with no Math function.

If a home experimenter, using his scope can measure the peak current his coil draws at the switch off moment and knows the inductance of the coil, then he can calculate the instantaneous energy (and power) the coil just possesses.

Here is the well known formula to calculate how much energy a coil receives from an input current:
   E = 1/2 * L * I² 

Let's take as an example your 3 Amper peak current measured for your old L1 coil shown in your Reply #1 https://www.overunityresearch.com/index.php?topic=4312.msg99509#msg99509

Your L1 coil inductance was 726 uH (without the L2+core), switching frequency was 1.4 kHz with about 9 % duty cycle as you wrote.

Using this online calculator  https://physicscalc.com/physics/inductor-energy-calculator/  for the stored energy in coils, we get E = 0.003267 Joule.

Your ON time may have been 64.2 us (based on the 9 % duty cycle, and one full cycle time was T = 1 / f = 714.2 us).  So the L1 coil received 3 A current pulses at each 714.2 usec.  Multiplying the stored energy,  E = 0.003267 J by the 1400 Hz input frequency (or dividing it by T=714.2 us), we get 4.57 Watt, this is very close to your scope's Math calculated 4.63 W result for the input power by multiplying the instantaneous DC input supply voltage and the input current (2nd scope shot in your Reply #1 above). 

So the available magnetic energy (at the switch-off moment of the input current) in your L1 coil was 0,003267 Joule. This amount of energy calculated by the formula does not include the switching and the coil (and core) losses, these should be separately considered to get the full input energy (and power) taken from a power supply. These losses are relatively low or can be kept low. 

Gyula 
   
Pages: [1] 2 3 4 5
« previous next »


 

Home Help Search Login Register
Theme © PopularFX | Based on PFX Ideas! | Scripts from iScript4u 2025-12-18, 15:38:49