PopularFX
Home Help Search Login Register
Welcome,Guest. Please login or register.
2025-12-18, 17:58:52
News: Check out the Benches; a place for people to moderate their own thread and document their builds and data.
If you would like your own Bench, please PM an Admin.
Most Benches are visible only to members.

Pages: 1 [2] 3 4 5 6
Author Topic: Jegs "HV Push Pull by Jeg" replication.  (Read 24799 times)
Group: Experimentalist
Hero Member
*****

Posts: 2220
Hi Partzman,

I would like to understand the process you mention.  I assume you mean the body diode on the substrate diode, or is it a different one? I find the term instrictic diode also for body diode. Is the substrate diode not the body or instrictic diode?

Basically, it is the diode that is normally created by the various fabrication processes used in the enhancement mode mosfets and has been called many names in the past.  In an n-channel mosfet as you know, the cathode is connected to the drain and the anode is connected to the source.

Quote
I see the operation of such bidirectional switch as follows: When both mosfets are turned on,  both will conduct via their own drain - source pins. Both of their body diodes would actually be shorted by the conducting drain source channels during the switched-on moments.  The control pulse appearing across the common gate and common source pins are ground independent pulses. 
In solid state relays, power mosfets are also used in this bidirectional connection,  and AC switching is also involved for them.

To clarify the bidirectional mode, only one of the mosfets is normally turned on and that would be the one with the drain more positive than the source.  The other will have the opposite polarity.  What is not well known is that the reversed biased mosfet is capable of reverse conduction. IOW, with the gate having a positive voltage, the mosfet will conduct even with the drain more negative than the source.  In this mode, the voltage across the drain-source will be less than the normal substrate diode voltage drop due to reverse conduction.  Not all mosfets will work in this mode but most seem to.

Regards,
Pm

[/quote]
Thanks,
Gyula
[/quote]
   
Group: Experimentalist
Hero Member
*****

Posts: 2220
Partzman,

thanks, i tend to agree with you about the bottom MOSFET "conduct through the substrate diode".

So i have redrawn the diagram as i understand you about "The mosfets shown must be connected in series as previously shown by Jeg."

Itsu

Itsu,

Yes, that's better!

Pm
   
Group: Tech Wizard
Hero Member
*****

Posts: 1315
Hi Partzman,

Okay, thanks. So the diode you meant is the body diode found between the drain and source pins but with reversed polarity.
 
I will look for more pieces of information  on the bidirectional configuration. 
 Once switched on, the drain source channel of a insulated gate power mosfet is able to conduct current in both directions, you mentioned  this as reverse conduction and I agree.
This is known and this feature is what the bidirectional configuration is based on. 

Anyway, thanks for the comments.   O0


Gyula
   
Sr. Member
****

Posts: 293
Hi,

If you're using SiC MOSFETs then you might want to consider using a negative voltage (e.g. -5V) to turn off the gate.

https://eepower.com/technical-articles/how-sic-mosfets-are-made-and-how-they-work-best
https://www.wolfspeed.com/knowledge-center/article/gate-drives-and-gate-driving-with-sic-mosfets

Best regards,

Lee
   

Group: Moderator
Hero Member
*****

Posts: 4684

Hi Lee,

thanks, indeed, my ordered MOSFET specs say:  VGSop Gate - Source Voltage -5/+20 V, so it could be used to switch it off via a negative voltage.
The 2nd link you provide shows how to do that  O0

Itsu
   
Sr. Member
****

Posts: 293
Hi Itsu,

The Cree SiC MOSFETs are a nice piece of equipment. Did you get the C2M0045170D (45 mΩ RDS ON) or C2M1000170D (1000 mΩ)?

I'm using the Microchip MSC035SMA170B4 (35 mΩ, 7ns rise, 17ns fall) and Infineon 1ED3124MU12H (14 A, 5.7 kV single-channel isolated gate driver) gate driver in my MOSFET switching boards.

I chose the Microchip MOSFET because the price was very good (around $35 USD), and the specs. are really nice too.

I'm nearly finished soldering the latest revision of my MOSFET driver PCB. I've done 7 boards so far.





Best regards,

Lee
   

Group: Moderator
Hero Member
*****

Posts: 4684

Thanks Lee,

looking very nice, i am impressed, are you producing these boards to sell, or are you working on a project?

I ordered the C2M0045170D (45 mΩ RDS ON) because of that low RDSon, but the MSC035SMA170B4 looks very nice too.

So you use DC2DC separation and isolated gate driver to isolate in from out.

Itsu
   
Sr. Member
****

Posts: 293
Yeah, it uses an isolated DC/DC converter powering an isolated gate driver. I use the Recom R12P22005D DC/DC converter.

I'm just using them for my own project(s). I figured I needed a reliable & robust high voltage solid state switch. I researched it and put together the PCB design and used JLCPCB to manufacture a batch. Finding the best parts to use and how they fit together was the most time consuming part. I've lost count of the number of hours I've trawled through datasheets and application notes. I hadn't done any PCB work before this, so it was quite a steep learning curve!

Here's the schematic:

   

Group: Moderator
Hero Member
*****

Posts: 4684
OK Lee,

I know how important it is to have a reliable switch for several projects, i myself also use some, based on the Quadratron for which Chris Sykes made some PCBs available here:
https://www.aboveunity.com/thread/reliable-and-flexible-switching-system/

It's somewhat outdated now (the components), but works fine, but yours look more "state of the art".

I worked with KiCad for designing PCB's, so i know how steep the learning curve can be, but the results are awesome.

Any chance you would publish the Gerber files of your PCB, so people can order them at JLCPCB or other PCB manufacturer?
It would have to include a BOM (Bill of Material) so people can optimally benefit from all your hard work  :P

Regards Itsu
   
Sr. Member
****

Posts: 293
Hi Itsu,

I saw Chris's post describing his robust switching solution. It looks like he put a lot of effort into designing and building that, and I'm sure many people are very greatful that he provided such detailed instructions on how to build it themselves. I think it is a good switching solution, but as you say it is no longer state of the art and I wanted to use SiC MOSFETs so I took the (deep) plunge and designed one myself.

I've attached all of the files you need to manufacture one of these for yourself (or anyone else for that matter!). I have included the BOM & Gerber files, along with the EasyEDA JSON file that you can import so that you can customize it if wanted. Feel free to do whatever you want with it.

I hope that others can benefit from this. I'm not in this for the money, so I'm happy to share the fruits of my labour or detailed findings from my research. I simply want to help move the world forward in whatever way I can. Sharing is caring!

Corrections: I just had a glance at the BOM and noticed that I included the Murata MGJ2D122005SC as the DC/DC converter, but I'm actually using the Recom R12P22005D. They are pin compatible and interchangeable. I don't think there is much difference between them. I opted for the Recom because the Murata was out of stock.

Best regards,

Lee
   
Sr. Member
****

Posts: 293
One more small change. The heatsink footprint for the C40-058-VE is incorrect. It was a community contributed footprint, so I guess they got the measurements wrong. The Ohmite C247-050-2VE fits nicely, although you need to knock the feet pins in slightly.
   

Group: Moderator
Hero Member
*****

Posts: 4684

Thanks a million Lee.

My KiCad is not able to import the Json file, so perhaps i need to install EasyEDA myself.
I am sure many will be grateful for this switching unit as it can serve many purposes,


I have uploaded the Gerber.zip file to JLCPCB, and it accepted it as OK, so i will order the minimum 5 PCB's.

It will take some time to order the parts, but with your BOM and corrections it will be no problem.

Itsu
   
Jr. Member
**

Posts: 60
Awesome job Lee thanks for sharing. What is the frequency range please that you can achieve with that mosfet driver?
   
Sr. Member
****

Posts: 293
Unfortunately there is no easy way to import from EasyEDA into KiCad. There is a 3rd party conversion tool here, but your mileage may vary.

I want to move away from using EasyEDA and start using KiCad because it seems like the better option. EasyEDA was easy (!) to get started with, but now that I know what to do I think it should be straightforward to move over to KiCad for future work. I'll probably migrate my MOSFET switching PCB to KiCad as my first project. Just need to find some time (that is not better spent doing other things)!

I'm using a PWM module to test the boards.



I've then got an incandescent bulb wired up to a 12V supply, and by adjusting the PWM frequency I can see the bulb flashing accordingly.

   
Sr. Member
****

Posts: 293
Awesome job Lee thanks for sharing. What is the frequency range please that you can achieve with that mosfet driver?

No worries, glad to help in any way I can :)

The datasheet for the driver says 1MHz max switching speed, but I've been able to go up to 5MHz. I've put small heatsinks on the driver chips and I've added some fans (there are 3x 12V fan headers on the board) to help with cooling, because they get quite hot at that speed.
   
Sr. Member
****

Posts: 293
Soldering the SOIC driver chip is a little fiddly if you're not used to soldering such small components. My advice is to apply plenty of flux to the pads and then use a small tipped soldering iron, apply a small amount of solder directly to the soldering iron tip and then touch each one of the pins in turn. The flux will encourage the solder to stick to the right places.

You might also want to apply some more solder to the main traces for the drain & source outputs if you are going to switch large currents.
   
Hero Member
*****

Posts: 512
I do it this way: arrange package in place then solder two opposite legs then change soldering iron tip to flat one , take a nice amount of solder on it and smear on all soic legs on one side then another side.
   
Sr. Member
****

Posts: 293
I do it this way: arrange package in place then solder two opposite legs then change soldering iron tip to flat one , take a nice amount of solder on it and smear on all soic legs on one side then another side.

This is the way. It's the technique that I haven't yet perfected :) When I try I end up shorting the pins, then I've got to desolder it and start again.

I guess I'll have to watch some more YouTube tutorials and practice.
   
Jr. Member
**

Posts: 60
Quote from: lfarrand

but I've been able to go up to 5MHz..
[/quote

Amazing range Lee really very impressive!!
   
Sr. Member
****

Posts: 293
Someone might find this useful when looking for a SiC MOSFET. Here's a table to compare the various SiC MOSFETs available from both Microchip and Wolfspeed (Cree), sorted by price ascending.

   
Newbie
*

Posts: 35
The circuit for which i need this HV switcher is looking like this:




Itsu


Direct selection of high-voltage MOSFETs,
Simpler and more reliable than using in series!
Even if it is connected in parallel due to the increased current,
It is also simpler and more reliable than tandem.

I wish you every success.

pan
   

Group: Moderator
Hero Member
*****

Posts: 4684

Hi Pan,

i agree, but these very HV MOSFETs have some drawbacks like the price and the high RDSon (20 Ohm), not sure if that last one is a problem in my setup.

Itsu
   

Group: Moderator
Hero Member
*****

Posts: 4684
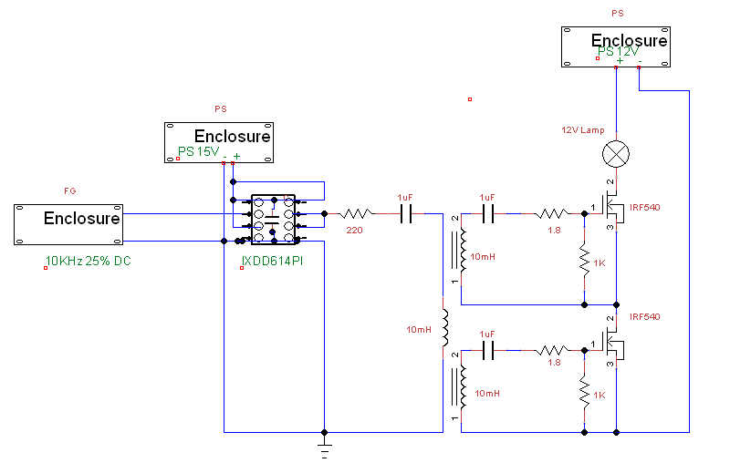
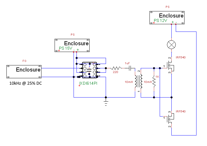
While waiting for parts, i decided to throw together a quick breadboard setup of the both discussed setups meaning Jeg his setup see this:



and the Bidirectional setup proposed by Gyula here:



The breadboard layout looks like this (here Jeg his setup is shown):



So i use some low voltage IRF540 MOSFETs for now and a 12V bulb as load, just to see if things work.

Both setups seem to work equally well in this low voltage layout.

There are some differences and agreements in the drain - source signals, see these screenshots (1st is from Jeg his setup, 2nd is from the Bidirectional setup):





Both seems to show that the upper (white trace) MOSFET is doing more work looking at the mean and rms voltages (current through both MOSFETs should be the same)
and indicated by the temperature meter showing some 5 degrees C more on the top MOSFET.

But in the Bidirectional setup it shows the top MOSFET having more voltage across the drain - source compared to Jeg his setup.

Itsu
   

Group: Moderator
Hero Member
*****

Posts: 4684

From the above experiment (and after increasing the voltage across the MOSFETs / load to 40V), it seems that the voltage across the both MOSFETs is not equally divided across them.
The top MOSFET is taking the most (80 to 90% roughly) of the voltage across it, so when we need to work with 3000V it seems that the top MOSFET will get some 2400V across it.

Itsu
   
Group: Tech Wizard
Hero Member
*****

Posts: 1315

Hi Itsu,

Thanks for doing these tests and sharing the results.   

Interesting outcome and very likely the use of the MOVs (or other components) to help the HV distribute more or less equally between the series connected fets is a must.  Even if not equally but at least not let HV exceed the rated break down specs for any of the fets.

Gyula
   
Pages: 1 [2] 3 4 5 6
« previous next »


 

Home Help Search Login Register
Theme © PopularFX | Based on PFX Ideas! | Scripts from iScript4u 2025-12-18, 17:58:52